ISO Certification Trends in 2025: AI, Cybersecurity, Sustainability & Beyond

In 2025, organizations in every sector are facing more pressure to prove accountability, resilience and trust than ever before. Clients, regulators and partners expect not only compliance but also verifiable evidence that services are secure, reliable, and sustainable. Because industries are being reshaped by global supply chains, digitalization, and climate leadership, ISO have become an invaluable asset to demonstrate credibility. Organizations are leveraging ISO standards to manage new risk domains of artificial intelligence, cybersecurity, sustainability and operational resilience.
ISO certifications are no longer simply compliance. ISO certifications impact contracts, access to market, and reputation. Whether its hospitals protecting patient healthcare data, manufacturers demonstrating their emission reductions, or cloud service providers evidencing uptime based on SLAs, ISO certifications form the basis of credible evidence for international recognition. In 2025, we will be especially focused on responsible AI, data security, environmental performance and business continuity.
Schedule a 15-minute call with an auditor at Pacific Certifications to map your certification pathway!
Quick summary
"In 2025, ISO certifications are influenced by four global priorities: AI governance, cybersecurity, sustainability, and continuity. Organizations are adopting ISO/IEC 42001 for the management of artificial intelligence, ISO/IEC 27001 for information security, ISO 14001 for environmental accountability and ISO 22301 for continuity planning. These certifications provide a level of trust, while also establishing measurable outcomes through key performance indicators (KPIs) which measure things like incident resolution times, service level agreement (SLA) compliance, carbon footprint reduction and audit closure times."
Introduction
The demand for ISO certifications is at an all-time high. Institutions are going beyond usual quality standards, choosing certifications that reflect modern risks and opportunities. AI raises ethical, bias and transparency concerns, as breaches in cyber security can halt economies. Expectations for sustainability are rising because of climate change. Global supply chains need assurance that disruption can be managed responsibly.
ISO certifications provide institutions with a recognised framework to deal with these issues. By using standards that focus on governance, resiliency and accountability, institutions can ensure they are complying with regulations, building trust and enabling viability.
Why ISO certifications matter in 2025?
ISO certifications are important because they help institutions mitigate the most pervasive risks of our time while building measurable resilience. Regulators expect compliance with international frameworks. Clients expect assurance in the form of service level agreements and partners expect assurance that risks have been managed and contained.
Without certification, institutions will be denied access to global supply chains, lose contracts to competitors that can provide internationally recognized assurance. Certification has become expected, not optional. Institutions that engage in ISO standards build credibility and transparency for local and global markets.
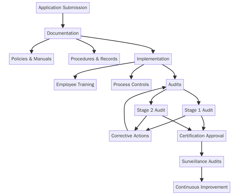
What are the requirements for ISO certification?
Requirements will be different regardless of standard, but all ISO certifications have common expectations which will enhance governance, risk management and compliance. Some of the key requirements are:

1. Choose and define the certification scope: quality, security, environmental or even AI systems.
2. Define policies for safety, governance or sustainability objectives.
3. Complete risk assessments to identify the weak points including data breaches or emissions or AI bias.
4. Record processes in the best interests of transparency and decision making.
5. Provide evidence records that include logs of audits, monitoring SLAs or an overview of compliance evidence.
6. Train the staff to understand the responsibilities under the standard they have chosen.
7. Conduct internal audits to show compliance or identify enhancements in processes.
8. Leadership reviews of objectives, risks and institutional performance.
9. Handle any nonconformity issues formally and record the corrective actions taken.
10. Commit to continual improvement and understanding that risks and industry expectations will change over time.
How to prepare for ISO certification?
Preparation requires aligning internal systems with the chosen certification. Institutions can take these steps:
- Conduct a gap analysis against the requirements of the relevant ISO standard.
- Develop policies addressing sector-specific risks such as cybersecurity, sustainability or continuity.
- Train staff and leadership to understand roles under the certification framework.
- Maintain documentation of processes, performance and incident response.
- Implement risk controls that address issues such as emissions, AI bias or system downtime.
- Run trial audits to identify weaknesses before external certification.
- Engage leadership to allocate resources and oversee certification readiness.
Certification audit
The certification audit is conducted in two stages and is designed to confirm that governance systems are in place.
Stage 1 audit: It involves a review of documented policies, risk assessments, and monitoring frameworks.
Stage 2 audit: Evaluates whether systems are implemented effectively across services, operations, or products.
Nonconformities: They must be corrected with documented evidence before certification approval.
Management review: Confirms leadership commitment and oversight.
Final certification: It is awarded after compliance gaps are resolved.
surveillance audits: To ensure ongoing compliance surveillance audits are conducted annually.
Recertification audits: It occur every three years to validate long-term commitment.
What are the benefits of ISO certification?
ISO certifications provide organizations with specific advantages with regards to credibility, accountability and resiliency. Each of these benefits can be measured, at least in part, using key performance indicators (KPIs), but nonetheless they can be recognized through comparing downtime, service level agreement (SLA) compliance, response times and resolution times and environmental performance indicators. The major benefits of ISO certification are:

• Increased confidence for clients, regulators and partners
• Access to globally recognized assurance to enter foreign markets
• Decreased risk with regard to AI, cybersecurity and environmental footprint
• Compliance with laws and regulations and industry specific requirements
• Tested continuing operation organization resiliency for events of organizational interruptions of services or products
• Enhanced levels of staff accountability, supported by training and audits
• Competitive edge in bidding for foreign, international contracts
Recent trends in ISO certification in 2025
In recent years, ISO certification is being shaped by four dominant priorities: artificial intelligence, cybersecurity, sustainability, and continuity. Institutions are increasingly adopting ISO/IEC 42001 to govern artificial intelligence responsibly, addressing risks such as bias, transparency and ethical accountability. At the same time, ISO/IEC 27001 remains the cornerstone of cybersecurity management, while related standards such as ISO/IEC 27032 are gaining traction to support resilience against cyber threats.
Another clear trend is the growing use of KPIs and SLAs to measure certification outcomes in practice. Institutions are tracking metrics such as audit closure times, carbon footprint reduction, data access review cycles, and uptime percentages. This reflects a shift where ISO certifications are no longer seen as symbolic compliance tools but as measurable frameworks for building long-term trust and resilience.
Contact us
Pacific Certifications provides accredited ISO certification services across industries. Our audits help institutions manage risks, strengthen resilience and align with global standards.
Request your ISO audit plan and fee estimate, we will help you map Stage-1/Stage-2 timelines and evidence requirements for your institution. Contact us at [email protected] or visit www.pacificcert.com.
Ready to get ISO certified?
Contact Pacific Certifications to begin your certification journey today!
Suggested Certifications –
Read more: Pacific Blogs

Author: Alina Ansari