ISO for Energy, Oil & Gas Sectors: Key Standards for 2025

The energy, oil and gas sectors operate in some of the most demanding environments, where safety, reliability and sustainability are under constant scrutiny. Institutions in this industry manage critical infrastructure, hazardous materials and complex global supply chains. A single disruption can lead to large-scale outages, environmental damage, or loss of life. With growing concerns about emissions, cybersecurity risks and the transition to renewable energy, stakeholders expect proof that operations are secure, accountable and aligned with international standards.
ISO certifications provide that assurance. They give institutions a structured framework to manage operational risks, protect workers, safeguard the environment and ensure energy security. By adopting the right ISO standards, energy and oil & gas institutions can strengthen global credibility, meet regulatory demands and monitor performance through KPIs such as safety incident rates, downtime percentages, emissions reporting accuracy and SLA compliance with suppliers.
Schedule a 15-minute call with an auditor at Pacific Certifications to map your certification pathway!
Quick summary
"ISO certifications in the energy, oil and gas sectors are important in 2025 for building trust with regulators, investors and customers. Key standards include ISO 9001 for quality management, ISO 14001 for environmental accountability, ISO 45001 for occupational health and safety, ISO/IEC 27001 for cybersecurity, ISO 50001 for energy management and ISO 29001 for petroleum and natural gas quality systems. Together, these certifications help institutions improve resilience, monitor compliance through KPIs and secure contracts in global markets."
Introduction
Institutions in the energy and oil & gas industries face rising expectations for operational safety, environmental responsibility and technological resilience. From offshore drilling platforms to national energy grids, risks include equipment failure, emissions, cyberattacks and supply chain disruptions. Traditional safety and compliance frameworks are no longer enough to satisfy stakeholders who demand international verification.
ISO certifications provide a globally recognized system for managing risks while maintaining reliability and accountability. They not only help institutions comply with local and international regulations but also strengthen trust with governments, investors and communities. With the global transition toward renewables, certifications also position institutions as forward-looking and credible players in the evolving energy landscape.
Why ISO certifications are important for energy, oil & gas institutions?
Certification is important in this sector because it shows that operations are conducted safely, responsibly and with measurable controls. Institutions in oil, gas and energy often face stricter regulations and ISO certification helps prove compliance across global supply chains. Certification also reassures investors, governments and customers that operations are sustainable and risks are managed.
In addition, ISO standards are increasingly becoming contractual requirements for partnerships and tenders. Without certification, institutions risk losing access to international markets. With certification, they can build trust, monitor KPIs such as downtime and emissions and strengthen resilience in highly volatile industries.
What are the requirements for ISO certification in energy, oil & gas?
Certification requires institutions to build frameworks that address operational, environmental and safety risks. The requirements include:

- Define the scope of certification, such as exploration, refining, or energy distribution.
- Develop policies covering safety, quality, cybersecurity and environmental performance.
- Conduct risk assessments to identify hazards like spills, leaks, cyber intrusions and emissions.
- Document processes for drilling, refining, distribution and emergency response.
- Provide evidence records such as emissions monitoring, safety incident logs and supplier audits.
- Train staff to understand safety and environmental responsibilities.
- Implement operational controls like hazard prevention, IT safeguards and backup systems.
- Carry out internal audits to monitor compliance and close performance gaps.
- Leadership reviews of risks, KPIs and long-term objectives.
- Address nonconformities with corrective actions and documented improvements.
- Commit to continual improvement as risks and technologies evolve.
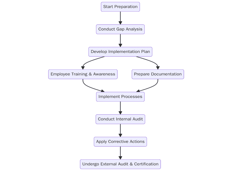
How to prepare for ISO certification in energy, oil & gas?
Preparation requires aligning industry practices with ISO requirements and building evidence of compliance. Steps include:

- Conduct a gap analysis to identify areas needing improvement.
- Develop policies for safety, energy management and data security.
- Train leadership and staff on certification requirements.
- Maintain documentation of operations, audits and emissions reporting.
- Implement risk controls for hazards such as spills, downtime or cyberattacks.
- Run trial audits to identify weaknesses before external certification.
- Engage leadership to allocate resources and monitor certification readiness.
Certification audit
Stage 1 audit: Reviews documented policies, risk assessments, safety procedures and environmental controls to confirm readiness.
Stage 2 audit: Evaluates implementation across exploration, refining, distribution and emergency response operations to ensure systems are applied in practice.
Nonconformities: Must be corrected with documented evidence before certification is approved.
Management review: Confirms leadership oversight and accountability in continuity, safety and environmental performance.
Final certification: Awarded once compliance gaps are resolved and all requirements are met.
Surveillance audits: Conducted annually to verify that systems remain compliant and operational.
Recertification audits: Required every three years to validate long-term commitment and performance.
What are the benefits of ISO certification in energy, oil & gas?
Certification helps institutions prove accountability, strengthen global recognition and manage operational risks. By adopting ISO standards, institutions can track KPIs such as incident rates, emissions reductions, downtime percentages and supplier SLA compliance. The main benefits include:

- Improved safety with clear procedures and staff training
- Environmental accountability through emissions tracking and monitoring
- Access to global markets where certification is required for contracts
- Reduced risks related to spills, downtime, or cyber threats
- Compliance with regulations across multiple jurisdictions
- Stronger governance with leadership oversight and documentation
- Competitive advantage in securing long-term contracts and partnerships
Recent trends in ISO certification for energy, oil & gas in 2025
In recent years, ISO certification has become increasingly important for energy and oil & gas institutions as they face global pressures on emissions, safety and security. Certifications such as ISO 50001 are being widely adopted to manage energy efficiency, while ISO 14001 is used to measure environmental performance and sustainability. With growing cybersecurity risks to critical infrastructure, ISO/IEC 27001 is also becoming a priority.
Institutions are also integrating ISO 29001 into operations to strengthen petroleum and natural gas quality systems. A clear trend is the growing use of KPIs such as incident resolution times, audit closure periods and emissions intensity per unit of output. SLAs with suppliers and contractors are also becoming more common to ensure reliability in global energy supply chains. This reflects a broader shift where ISO certification is no longer only about compliance but about building measurable accountability and resilience in a changing energy landscape.
Contact us
Pacific Certifications provides accredited ISO certification services for energy, oil and gas institutions worldwide. Our audits help strengthen safety, improve environmental performance and align operations with international standards.
Request your ISO audit plan and fee estimate, we will help you map Stage-1/Stage-2 timelines and evidence requirements for your institution. Contact us at [email protected] or visit www.pacificcert.com.
Ready to get ISO certified?
Contact Pacific Certifications to begin your certification journey today!
Suggested Certifications –
Read more: Pacific Blogs

Author: Alina Ansari