How to Prepare for ISO 14001 in the Era of Climate Accountability?

As the global climate crisis accelerates, governments, customers and regulators are demanding far greater environmental accountability from businesses. No longer are sustainability claims enough, stakeholders now expect transparent, auditable, and standardized environmental management systems. In this new era of climate accountability.

ISO 14001:2015—the international standard for Environmental Management Systems (EMS)—has become essential for organizations aiming to reduce their ecological footprint and to meet regulatory expectations.
The Shift Toward Climate Accountability
Environmental stewardship has shifted from being a corporate value-add to a global obligation. Climate change now directly impacts risk ratings, market access, and even procurement eligibility. International frameworks such as the Paris Agreement, the EU Green Deal, and national ESG regulations are pushing companies toward verified environmental performance and transparency.
As a result, ISO 14001 is viewed as a strategic compliance tool. It enables organizations to not only comply with evolving environmental regulations but to also anticipate climate risks, reduce emissions, optimize resource use, and integrate sustainability into business strategy.
Need guidance on ISO 14001 compliance? Email us at [email protected]
What is ISO 14001:2015?
ISO 14001:2015 specifies the requirements for an Environmental Management System that organizations can use to enhance their environmental performance. It provides a structured framework to manage environmental responsibilities systematically—addressing issues such as air and water pollution, climate change adaptation, waste management, and legal compliance.
Unlike environmental initiatives that focus on specific projects, ISO 14001 integrates environmental thinking across all business functions and life cycle stages. It follows a high-level structure (Annex SL), making it easily integrable with other ISO standards such as ISO 9001 (Quality), ISO 45001 (Occupational Health & Safety), and ISO 50001 (Energy Management).
Why ISO 14001 Matters More Now Than Ever?
With ESG reporting and climate disclosure becoming the norm, ISO 14001 provides a credible, third-party validated way to demonstrate environmental accountability. Key advantages in the current context include:
Ensures compliance with national and international environmental laws and reporting requirements.
Identifies sources of emissions and energy waste, paving the way for meaningful decarbonization.
Increasingly required by large multinationals, governments, and green financiers.
Strengthens ESG performance ratings, attracting responsible capital and reducing sustainability risk premiums.
Positions your brand as climate-conscious and socially responsible.
Start your ISO 14001 certification journey with confidence—reach out to [email protected]
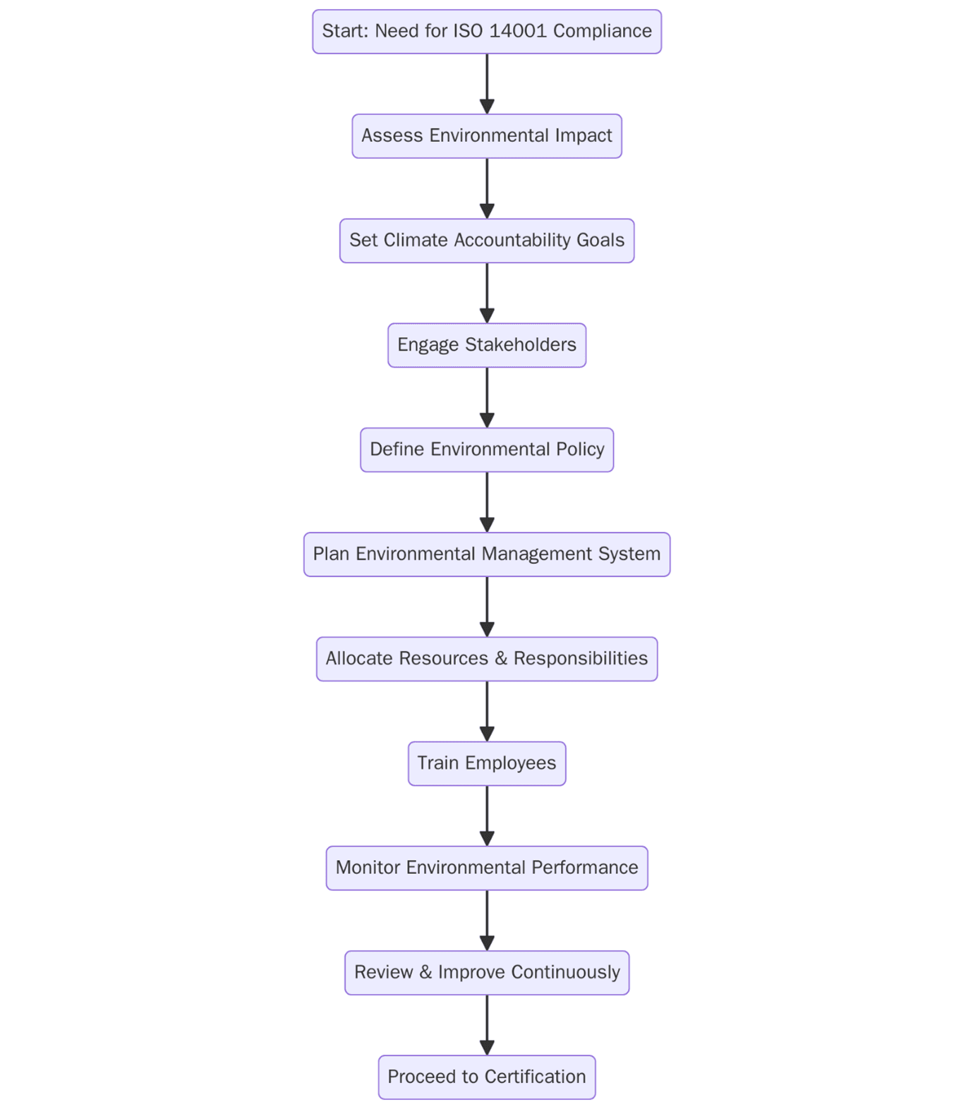
Steps to Prepare for ISO 14001 Certification
Successfully preparing for ISO 14001 certification requires a strategic and operational commitment to environmental performance. Below are the essential steps organizations should take:

Understand the Standard’s Requirements
Start by familiarizing your leadership team with ISO 14001:2015’s key clauses. These include:
Context of the organization – Identifying internal/external factors, stakeholders, and environmental conditions that influence operations.
Leadership and commitment – Top management must drive policy and embed sustainability into the organization's vision.
Planning and risk management – Assess environmental aspects, risks, and opportunities, and establish objectives.
Support – Allocate resources, train staff, and ensure transparent internal and external communication.
Operations and control – Define procedures to manage environmental impact and embed them into day-to-day processes.
Performance evaluation – Monitor KPIs, audit performance, and review results.
Improvement – Take corrective actions and drive continuous improvement.
Conduct an Environmental Gap Analysis
Evaluate your current environmental practices against ISO 14001 requirements. A gap analysis helps you:
Identify undocumented processes or compliance gaps
Measure your organization’s environmental baseline
Create a roadmap with priorities for action
Determine required resources and personnel
Engage Stakeholders Early
Environmental performance isn’t achieved in a silo. Engage key departments—operations, procurement, HR, compliance, and marketing—to align on responsibilities. Include external stakeholders where applicable, such as suppliers, regulators, or community partners.
Define and Document Your EMS
Build and document an Environmental Management System that fits your organization’s structure, size, and sector. Key documents include:
Environmental Policy
Risk and Opportunity Registers
Legal and Compliance Obligations List
Environmental Objectives and Programs
Operational Controls and SOPs
Emergency Preparedness Plans
Integrate Climate Metrics
To stay ahead of climate disclosure regulations, embed climate-related KPIs in your EMS—such as Scope 1 and 2 emissions, water use intensity, renewable energy ratio, and waste diversion rates. These will also support sustainability reporting to frameworks like CDP, GRI, and TCFD.
Train Your Team
Provide EMS awareness and competency training to employees. Everyone—from senior leadership to line-level staff—should understand their role in minimizing environmental impact and supporting compliance efforts.
Perform Internal Audits
Conduct internal audits to verify compliance with ISO 14001 requirements before the external certification audit. This allows for identification and correction of nonconformities.
Engage a Certification Body
Choose an accredited certification body—like Pacific Certifications—that is recognized under ISO/IEC 17021 and experienced in your sector. A successful Stage 1 and Stage 2 audit will confirm that your EMS meets all the standard’s requirements.
ISO 14001 in the Context of Net Zero and Carbon Disclosure
One of the biggest trends shaping ISO 14001 implementation is the global net-zero movement. Organizations are now expected to not only mitigate environmental harm but contribute to long-term climate goals.
ISO 14001 helps organizations build credible carbon management strategies by:
Identifying emission sources and reduction opportunities
Improving energy efficiency and conservation
Supporting carbon offset or neutrality claims with verifiable data
Aligning with Scope 1, 2, and increasingly Scope 3 tracking requirements
Combined with standards like ISO 50001 (Energy Management) or ISO 14064 (GHG Emissions Quantification and Reporting), ISO 14001 provides a foundation for managing environmental impact holistically and credibly.
Get audited and certified for ISO 14001 by experts. Contact [email protected].
A Rising Wave of Adoption
According to ISO’s latest survey, over 450,000 organizations worldwide are ISO 14001 certified, with growth particularly strong in Asia, Latin America, and the EU—regions where environmental regulation is tightening. Sectors such as manufacturing, energy, construction, logistics, and IT services are leading adopters due to their large environmental footprints and regulatory exposure.
Simultaneously, investor demand for ESG disclosures is pushing private equity firms, public companies, and supply chain partners to formalize their environmental management systems.
The convergence of regulation, investor pressure, and public accountability has created a market environment where ISO 14001 is not just a compliance tool—but a competitive necessity.
Digital Tools to Accelerate EMS Implementation
Modern organizations are leveraging technology to streamline ISO 14001 implementation and maintenance. Tools like environmental compliance platforms, digital document control systems, and automated monitoring dashboards can improve:

Real-time KPI tracking
Document version control
Compliance task management
Audit readiness and reporting
Cross-functional collaboration
Such tools not only reduce administrative burden but also make your EMS scalable and adaptable to evolving climate expectations.
The Path to Climate-Responsible Operations
The climate era demands action, transparency, and leadership. ISO 14001 offers a proven and internationally respected path toward environmental credibility. Preparing for and implementing the standard allows organizations to demonstrate responsible operations, meet compliance obligations, and drive measurable climate progress.
Need help with ISO 14001 audit and certification? Contact Pacific Certifications at [email protected].
We are an ABIS-accredited certification body offering audits globally, with industry-specific expertise and professional support every step of the way!
Contact Us
If you need support with ISO 14001 certification, contact us at [email protected].
Read More at: Blogs by Pacific Certifications
