AI, Cybersecurity & ISO Standards - What 2026 Will Demand? Certification Guide

Introduction
By 2026, AI will sit inside many business decisions, from credit scoring and claims handling to maintenance alerts and hiring shortlists. As AI systems become embedded in core business processes, ISO 27001 and ISO 42001 certification will emerge as critical frameworks for managing AI governance and cybersecurity risks together. At the same time, cyber threats will keep growing as attackers probe cloud platforms, APIs, remote workers and suppliers. Without structure, AI and cybersecurity turn into scattered tools and policies that are hard to control or explain. ISO standards give a shared system to keep these topics under control.
Done well, ISO-based systems make sure AI models, data pipelines, access controls and incident handling follow clear rules. That makes conversations with customers, regulators and partners easier, because you can point to a tested framework instead of informal practices.
If your organization wants to align AI and cybersecurity with ISO standards, request an ISO/IEC 27001 and ISO/IEC 42001 certification audit plan from Pacific Certifications. We will discuss scope, timelines, evidence requirements and integrated AI governance implementation.
Quick summary: ISO 27001 and ISO 42001 for AI and cybersecurity
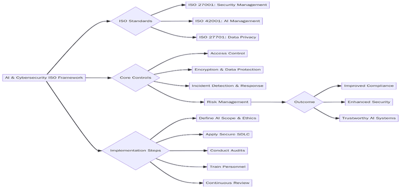
AI governance, cybersecurity and ISO standards will converge in 2026 as buyers, regulators and partners demand clear proof that data, models and digital services are managed under control. ISO/IEC 27001 certification and ISO/IEC 42001 implementation will shape how organizations define scope, handle risks, select controls and review performance.
Why AI, cybersecurity and ISO standards matter in 2026: Business compliance & risk management
AI systems are no longer side experiments, they now sit at the core of critical decisions in fraud checks, transaction scoring, medical analysis, maintenance alerts, marketing offers and hiring filters. Regulators and buyers increasingly demand ISO 27001 and ISO 42001 certification to prove that AI governance and data security are formally managed.
AI without a system can drift: models trained on old data, unclear owners, unknown third-party components, hidden bias and no clear criteria for retraining or retiring. Cybersecurity without a system often relies on tools alone, with limited links to business risk, suppliers and leadership review.
ISO requirements checklist for AI and cybersecurity: Key controls & implementation steps
There is no single ISO standard that solves AI and cybersecurity in one step, but ISO/IEC 27001 and ISO/IEC 42001 combine into a practical integrated framework for AI governance and cybersecurity management. Organizations should understand that ISO requirements for AI touch governance, data, technology, people and suppliers. Below are some of the key requirements:

- Define the scope of your information security and AI management systems (ISO/IEC 27001 and ISO/IEC 42001 scope), including sites, processes, AI use cases and governance scope, data types and supporting platforms.
- Understand internal and external context, including regulatory compliance requirements, contracts, AI governance regulations, cyber threat landscape and business goals linked with data and AI risk management.
- Identify interested parties such as customers, data subjects, regulators, staff, partners and suppliers, and understand their needs around security and AI use.
- Control outsourced services and tools, including third-party AI providers, cloud platforms, AI APIs, data processors and development partners, with clear supplier compliance agreements and AI governance controls.
- Monitor AI and cybersecurity performance using AI-specific metrics such as incident numbers, detection times, model drift and retraining frequency, false positives, access changes and supplier compliance issues. Continuous AI model monitoring is essential for ISO/IEC 42001 compliance.
- Run internal audits and management reviews that cover both information security and AI use, with records of findings, decisions and follow up.
How to prepare for 2026: AI governance and ISO 27001/ISO 42001 implementation roadmap
Preparation for integrated AI and cybersecurity governance should focus on joining up AI projects, security controls and ISO-style management systems. ISO 27001 and ISO 42001 integration ensures one unified framework for both domains. Many organizations already have firewalls, SOCs, AI pilots and vendor checks, but they sit in separate pockets. Below are some of the key preparation steps:
- Map your current AI use cases and planned projects, and list the data sets, systems and suppliers they rely on.
- Map your existing ISO/IEC 27001 status and cybersecurity controls, including scope, information security policies, risk assessment methods and Annex A control implementation across current systems.
- Identify overlaps and gaps, for example AI systems that fall outside current ISO scope or data flows that cross several teams without clear ownership.
- Decide which ISO standards and AI governance frameworks you will use as anchors: ISO/IEC 27001 for information security and ISO/IEC 42001 for AI management systems, or related AI governance and risk frameworks that align with ISO structure.
- Plan training for leadership, technical teams and business users on AI risks, cybersecurity basics and how ISO systems handle both.
- Create an integrated roadmap that links AI governance, cybersecurity improvements and ISO certification timelines, rather than treating them as separate projects.
ISO 27001 and ISO 42001 certification audit process: Stage 1, Stage 2 & recertification
Stage 1 audit: Readiness review: Assessment of information security management system (ISMS) and AI management system scope, context analysis, AI governance structures, risk assessment methods, policies, defined AI control frameworks, documented processes and readiness for Stage 2 implementation.
Stage 2 audit: Implementation verification: Verification of ISO 27001 and ISO 42001 compliance across selected systems, AI use cases, data governance and locations, including evidence of risk treatment, AI model controls, access control, logging, model validation, continuous AI monitoring, incident handling, supplier control and awareness training.
Nonconformities: Must be corrected with clear root-cause analysis, updated controls or documentation, improved records and evidence that the revised practices are in use.
Management review: Confirmed as a planned activity where leadership reviews information security and AI performance, incidents, risks, resources, regulatory changes and improvement actions.
Recertification audits: Required every three years to review the full system, including new AI use cases, technologies, suppliers and major business changes.
What are the benefits of integrated AI and cybersecurity ISO certification? Business value & risk reduction
When AI governance and cybersecurity align under ISO standards, organizations avoid parallel structures, conflicting policies and regulatory gaps. ISO 27001 and ISO 42001 integration gives one unified system for AI risk management, security controls, evidence and governance review covering both data security and responsible AI use. Below are some of the key benefits:
- Clearer view of digital risk, because AI and security issues are reviewed in one management system, not in separate meetings.
- Better alignment between technical teams and leadership, with shared language for risks, controls and decisions.
- Stronger control over access, data flows and AI model changes, which reduces the risk of unnoticed AI model drift, data leaks or unauthorized AI use. AI model governance controls and ISO monitoring frameworks ensure visibility across data and AI systems.
- More consistent incident response, where AI-related issues and cyber incidents follow one process and one set of contacts.
- Easier answers to regulator and client questions on AI governance, as ISO 27001 and ISO 42001 certification and documented controls support AI risk assessment, due diligence and regulatory compliance reviews. Certification proves accountability for AI use and data protection.
- Lower chance of shadow AI tools and unsanctioned data use, because governance processes are clearly linked to ISO requirements.
Market Trends
Looking ahead to 2026, ISO/IEC 27001 and ISO/IEC 42001 will converge as baseline requirements. Organizations will treat ISO/IEC 27001 as the foundational information security layer, with AI governance frameworks and ISO/IEC 42001 building on top for AI risk management and responsible AI operations. Regulators are paying closer attention to AI governance in finance, healthcare, hiring and critical services, so documentation, AI governance controls, monitoring and continuous AI oversight will matter as much as technical accuracy. Supplier risk will grow as more businesses rely on external AI models, APIs and cloud platforms. Companies that align AI, cybersecurity and ISO standards early will find audits, contracts and regulatory questions easier to handle in 2026 and beyond.
Training and courses
Pacific Certifications provide accredited ISO training programs for AI governance and cybersecurity. If your organization is looking for ISO/IEC 27001 training, ISO/IEC 42001 training or AI-related management systems courses, including integrated AI and cybersecurity training, our team is equipped to help you.
ISO 27001 and ISO 42001 Lead Auditor Training: Supports professionals auditing integrated information security and AI governance systems. Covers ISO 27001 auditing for data security, ISO 42001 auditing for AI management systems and cross-domain risk assessment across different sectors.
ISO 27001 and ISO 42001 Lead Implementer Training: Supports implementation teams building or upgrading integrated management systems for information security and AI governance. Covers ISO 27001 implementation, ISO 42001 implementation, AI governance framework design and aligned control structure across organizations.
How Pacific Certifications can help?
Pacific Certifications provides accredited ISO/IEC 27001 and ISO/IEC 42001 certification services for information security and AI governance. We assess scope, information assets, AI use cases and risks, AI governance controls, risk assessment methods, selected controls, documented processes, technical safeguards, supplier oversight, internal audits and management reviews. We support ISO 27001 and ISO 42001 integration with other ISO standards where organizations want a unified management system for data security and AI. We issue Certificates of Conformity following impartial audits, and we do not provide consultancy or system design services.
To request an ISO/IEC 27001 and ISO/IEC 42001 certification quote, integrated AI governance audit plan, or discuss AI and cybersecurity certification strategy for your organization, contact [email protected] or visit www.pacificcert.com. We help organizations achieve ISO 27001 certification and ISO 42001 compliance with AI governance implementation support.
Ready to get ISO certified?
Contact Pacific Certifications to begin your certification journey today!
Author: Alina Ansari
Suggested Certifications –
Read more: Pacific Blogs

